收藏本站
我的资料
   
查看手机网站
 

重磅!漳州9部门联合整治!延期交房、房屋质量、捆绑销售、挪用监管资金、虚假广告……

 二维码
发表时间:2021-11-08 20:16来源:漳州楼市情报


近日,漳州市住房和城乡建设局等9部门印发《持续整治规范房地产市场秩序实施方案》的通知。


为坚持“房住不炒”的定位,进一步规范漳州市房地产市场秩序,加强房地产市场监管、净化市场环境、改进政务服务、增进民生福祉,促进漳州市房地产市场平稳健康发展,维护社会安定和谐,漳州市住房和城乡建设局等9部门根据《住房和城乡建设部等8部门关于持续整治规范房地产市场秩序的通知》(建房〔2021〕55号)和《福建省住房和城乡建设厅等8部门关于持续整治规范房地产市场秩序的通知》(闽建房〔2021〕4号)精神,联合制定漳州市《持续整治规范房地产市场秩序实施方案》。


力争用3年左右时间,实现漳州全市房地产市场秩序明显好转,违法违规行为得到有效遏制,房地产领域矛盾纠纷显著减少,涉房信访投诉量显著下降。


据漳州楼市情报了解,本次整治规范房地产市场秩序实施方案的重点内容,包括房地产开发、房屋买卖、住房租赁、物业服务等四大方面:


(一)房地产开发。

房地产开发企业违法违规开工建设;

未按施工图设计文件开发建设;

未按房屋买卖合同约定如期交付;

房屋渗漏、开裂、空鼓等突出质量问题;

未按完整居住社区建设标准建设配套设施。


(二)房屋买卖。

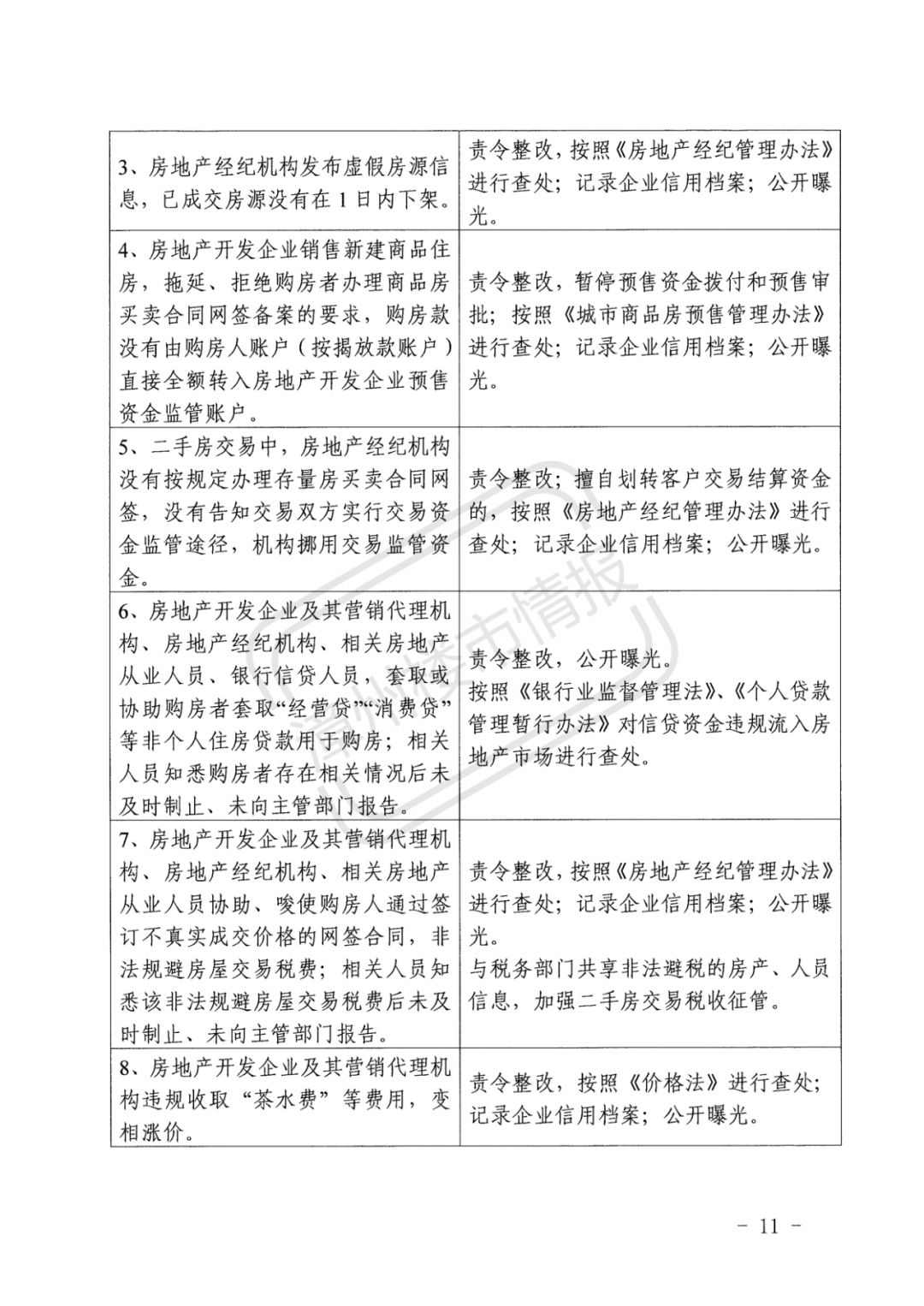
发布虚假违法房地产广告,发布虚假房源信息;

捂盘惜售,囤积房源;

挪用交易监管资金;

套取或协助套取“经营贷”“消费贷”等非个人住房贷款用于购房;

协助购房人非法规避房屋交易税费;

违规收取预付款、“茶水费”等费用,变相涨价;

利用不公平格式条款侵害消费者权益;

捆绑销售车位、储藏室;

捏造、散布不实信息,扰乱市场秩序。


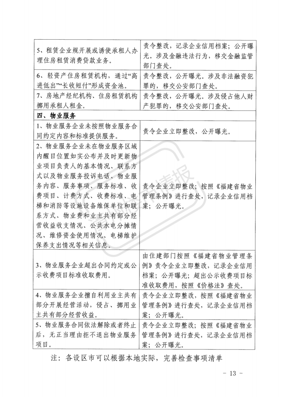
(三)住房租赁。

未提交开业报告即开展经营;

未按规定如实完整报送相关租赁信息;

网络信息平台未履行信息发布主体资格核验责任;

克扣租金押金;

采取暴力、威胁等手段强制驱赶租户;

违规开展住房租赁消费贷款业务;

存在“高进低出”“长收短付”等高风险经营行为;

未按规定办理租金监管。


(四)物业服务。

未按照物业服务合同约定内容和标准提供服务;

未按规定公示物业服务收费项目标准、业主共有部分的经营与收益情况、维修资金使用情况等相关信息;

超出合同约定或公示收费项目标准收取费用;

擅自利用业主共有部分开展经营活动,侵占、挪用业主共有部分经营收益;

物业服务合同依法解除或者终止后,无正当理由拒不退出物业服务项目。


此外,在福建省住房和城乡建设厅等8部门引发的《关于持续整治规范房地产市场秩序的通知》中,还明确规定了重点整治事项清单以及处置措施建议,对市民买房、租房及物业服务等进行多方面、全方位保障。










附1:漳州市住房和城乡建设局等9部门关于印发《持续整治规范房地产市场秩序实施方案》的通知


附2:漳州9部门联合发布《关于持续整治规范房地产市场秩序的实施方案》

附3:福建省住房和城乡建设厅等8部门转发关于持续整治规范房地产市场秩序的通知



来源:漳州楼市情报综合漳州市住房和城乡建设局


免责声明:凡注明“来源:漳州楼市网”或“漳州楼市情报”的所有文字图片视频等资料,版权均归漳州楼市网/漳州楼市情报所有,转载请注明出处;文章内容仅供参考,不构成投资建议,也不代表漳州楼市网/漳州楼市情报赞同其观点。文中所涉面积如无特别说明,均为建筑面积。文章如有涉及侵权的内容、图片以及其它问题的,请联系本站删除,联系电话:0596-2182801。

漳州楼市网小程序 漳州楼市情报公众号
微信小程序
微信小程序
百度小程序
百度小程序
公众号
公众号
帮您找房

帮您找房

副标题

意向区域
意向楼盘
意向面积
意向户型
意向价格
具体需求
联系人
*
联系电话
*
提交
楼市问答
最新资讯

最新资讯

副标题

楼市报告

楼市报告

副标题

楼市动态

楼市动态

副标题

楼市政策

楼市政策

副标题

土拍征迁

土拍征迁

副标题

房贷公积金

房贷公积金

副标题

学区教育

学区教育

副标题

居住配套

居住配套

副标题

保障性住房

保障性住房

副标题

地产招聘

地产招聘

副标题

房产百科
买房准备
看房选房
认购合同
贷款办理
收房验房
缴税过户
产权办理
政策法规
买房工具
买房准备-买房知识

买房准备-买房知识

副标题

看房选房-买房知识

看房选房-买房知识

副标题

认购合同-买房知识

认购合同-买房知识

副标题

贷款办理-买房知识

贷款办理-买房知识

副标题

收房验房-买房知识

收房验房-买房知识

副标题

缴税过户-买房知识

缴税过户-买房知识

副标题

产权办理-买房知识

产权办理-买房知识

副标题

政策法规-买房知识

政策法规-买房知识

副标题

   •   买房能力评估

   •   商业贷款计算器

   •   公积金贷款计算器

   •   组合贷款计算器

   •   提前还款计算器

   •   税费计算器

新房楼盘大全

龙湖双珑原著 西湖正荣府 万科城玖龙台 禹洲雍江府 恒大帝景 特房锦绣碧湖 大唐锦绣世家 联发君领壹号 九龙兴城

扫一扫
扫一扫漳州楼市网手机版
扫一扫漳州楼市网手机版
扫一扫漳州楼市网微信小程序
扫一扫漳州楼市网微信小程序
扫一扫漳州楼市网百度小程序
扫一扫漳州楼市网百度小程序
扫扫漳州楼市情报公众号
扫扫漳州楼市情报公众号
登录
获取验证码
登录
登录
我的资料
留言
回到顶部