收藏本站
我的资料
   
查看手机网站
 

758亩!与长泰对接发展!漳州市区北溪新城郭坑片区开发方案公布

 二维码
发表时间:2021-09-03 10:37来源:龙文区政府网



近日,龙文区政府网发布《漳州市龙文区人民政府关于《漳州市龙文区2021年度第四批次土地征收成片开发方案》的公示》,即漳州市龙文区北溪新城一江两岸项目(郭坑片区)土地征收成片开发方案公示。


漳州市龙文区北溪新城一江两岸项目(郭坑片区)土地征收成片开发方案主要内容如下:


(一)成片开发位置、范围、面积

本次土地征收成片开发范围位于漳州市龙文区郭坑镇中心区,临近鹰厦铁路,是龙文区连接长泰区的重要通道。具体范围为:东至省道207,西至规划考堂路,南至江滨路,北至规划大众路,总面积为50.5502公顷



(二)土地利用现状及权属情况

本方案涉及漳州市龙文区郭坑镇篁卿村、郭坑村,共1个镇2个村,不涉及省级/国家级开发区。根据实地测绘调查,本方案成片开发范围总面积 50.5502公顷,其中:农用地面积为9.2715公顷(耕地7.3216公顷),占总用地面积的18.34%;建设用地面积约为41.2787公顷,占总用地面积的81.66%;无未利用地。



(三)主要用途

本方案用地总面积50.5502公顷,主要用途为城镇住宅用地。其中城镇住宅用地面积29.0503公顷,实现北溪新城一江两岸项目郭坑片区配套居住功能;教育用地2.1353公顷,为郭坑镇中心小学;医疗卫生用地面积0.6364公顷,为郭坑镇中心卫生院;商业用地面积2.7916公顷,为郭坑镇商业中心;城镇道路用地面积10.6276公顷,完善片区交通系统及市政基础设施敷设功能;公园绿地用地面积为5.3090公顷,实现净化空气、生态防护功能。



(四)片区实现的功能

本区域作为龙文区东部延伸的重要区域,起到与长泰区对接发展的桥头堡功能,通过结合现状优美生态,完善公共服务与基础设施配套,建设生态宜居片区,助力产业融合升级,打造良好的人居环境景观,构建绿色环保型城镇。



附:漳州市龙文区人民政府关于《漳州市龙文区2021年度第四批次土地征收成片开发方案》的公示 原文


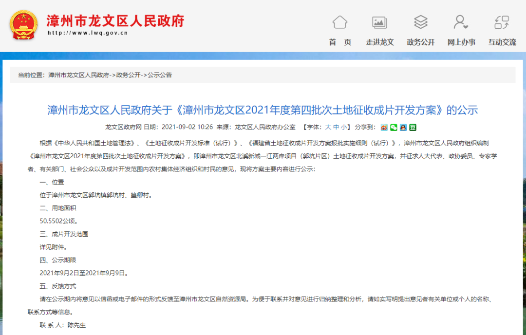
根据《中华人民共和国土地管理法》、《土地征收成片开发标准(试行)》、《福建省土地征收成片开发方案报批实施细则(试行)》,漳州市龙文区人民政府组织编制《漳州市龙文区2021年度第四批次土地征收成片开发方案》,即漳州市龙文区北溪新城一江两岸项目(郭坑片区)土地征收成片开发方案,并征求人大代表、政协委员、专家学者、有关部门、社会公众以及成片开发范围内农村集体经济组织和村民的意见,现将方案主要内容进行公示:
一、位置

位于漳州市龙文区郭坑镇郭坑村、篁卿村。

二、用地面积

50.5502公顷。

三、成片开发范围

详见附件。

四、公示期限

2021年9月2日至2021年9月9日。

五、反馈方式

请在公示期内将意见以信函或电子邮件的形式反馈至漳州市龙文区自然资源局。为便于联系并对意见进行归纳整理和分析,请如实写明提出意见者有关单位或个人的名称、联系方式等信息。

联 系 人:陈先生

联系电话:0596-2105645

邮      箱:lwqydg@126.com

地     址:漳州市龙文区蓝田开发区龙祥北路5号

邮     编:363000

附件:《漳州市龙文区北溪新城一江两岸项目(郭坑片区)土地征收成片开发方案》


漳州市龙文区人民政府

2021年9月2日





来源:龙文区政府网


免责声明:凡注明“来源:漳州楼市网”或“漳州楼市情报”的所有文字图片视频等资料,版权均归漳州楼市网/漳州楼市情报所有,转载请注明出处;文章内容仅供参考,不构成投资建议,也不代表漳州楼市网/漳州楼市情报赞同其观点。文中所涉面积如无特别说明,均为建筑面积。文章如有涉及侵权的内容、图片以及其它问题的,请联系本站删除,联系电话:0596-2182801。

漳州楼市网小程序 漳州楼市情报公众号
微信小程序
微信小程序
百度小程序
百度小程序
公众号
公众号
帮您找房

帮您找房

副标题

意向区域
意向楼盘
意向面积
意向户型
意向价格
具体需求
联系人
*
联系电话
*
提交
楼市问答
最新资讯

最新资讯

副标题

楼市报告

楼市报告

副标题

楼市动态

楼市动态

副标题

楼市政策

楼市政策

副标题

土拍征迁

土拍征迁

副标题

房贷公积金

房贷公积金

副标题

学区教育

学区教育

副标题

居住配套

居住配套

副标题

保障性住房

保障性住房

副标题

地产招聘

地产招聘

副标题

房产百科
买房准备
看房选房
认购合同
贷款办理
收房验房
缴税过户
产权办理
政策法规
买房工具
买房准备-买房知识

买房准备-买房知识

副标题

看房选房-买房知识

看房选房-买房知识

副标题

认购合同-买房知识

认购合同-买房知识

副标题

贷款办理-买房知识

贷款办理-买房知识

副标题

收房验房-买房知识

收房验房-买房知识

副标题

缴税过户-买房知识

缴税过户-买房知识

副标题

产权办理-买房知识

产权办理-买房知识

副标题

政策法规-买房知识

政策法规-买房知识

副标题

   •   买房能力评估

   •   商业贷款计算器

   •   公积金贷款计算器

   •   组合贷款计算器

   •   提前还款计算器

   •   税费计算器

新房楼盘大全

龙湖双珑原著 西湖正荣府 万科城玖龙台 禹洲雍江府 恒大帝景 特房锦绣碧湖 大唐锦绣世家 联发君领壹号 九龙兴城

扫一扫
扫一扫漳州楼市网手机版
扫一扫漳州楼市网手机版
扫一扫漳州楼市网微信小程序
扫一扫漳州楼市网微信小程序
扫一扫漳州楼市网百度小程序
扫一扫漳州楼市网百度小程序
扫扫漳州楼市情报公众号
扫扫漳州楼市情报公众号
登录
获取验证码
登录
登录
我的资料
留言
回到顶部