收藏本站
我的资料
   
查看手机网站
 

漳州所有县城注意!综合医院提标改造、建设公办幼儿园等

 二维码
发表时间:2020-12-15 10:16来源:东南网

【编者注:为了向网友提供更多更丰富的资讯,本网将转载、转发部分回顾性资讯,相关资讯的发布时间、所述事件时间,请网友留意。注:本文发布于2020年6月。




漳州所有县城注意!

4大领域17项建设任务!
今后城镇化水平将大升级!

国家近期发布!

事关你的家乡!




国家发改委3日发布《关于加快开展县城城镇化补短板强弱项工作的通知》(以下简称《通知》点击可查看完整通知)。

《通知》瞄准市场不能有效配置资源、需要政府支持引导的公共领域,重点投向县城新型城镇化建设,并明确提出了4大领域17项建设任务:

赶紧看看!
事关你的生活,要这么升级啦!
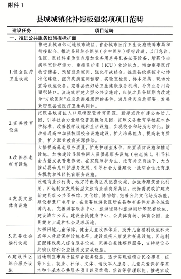
在推进公共服务设施提标扩面方面,共有6项建设任务,其中包括县级综合医院提标改造、建设公办幼儿园、建设县级特困人员供养服务设施、完善县级公共图书馆文化馆博物馆、建设儿童福利设施和未成年人救助保护设施等多项建设任务;

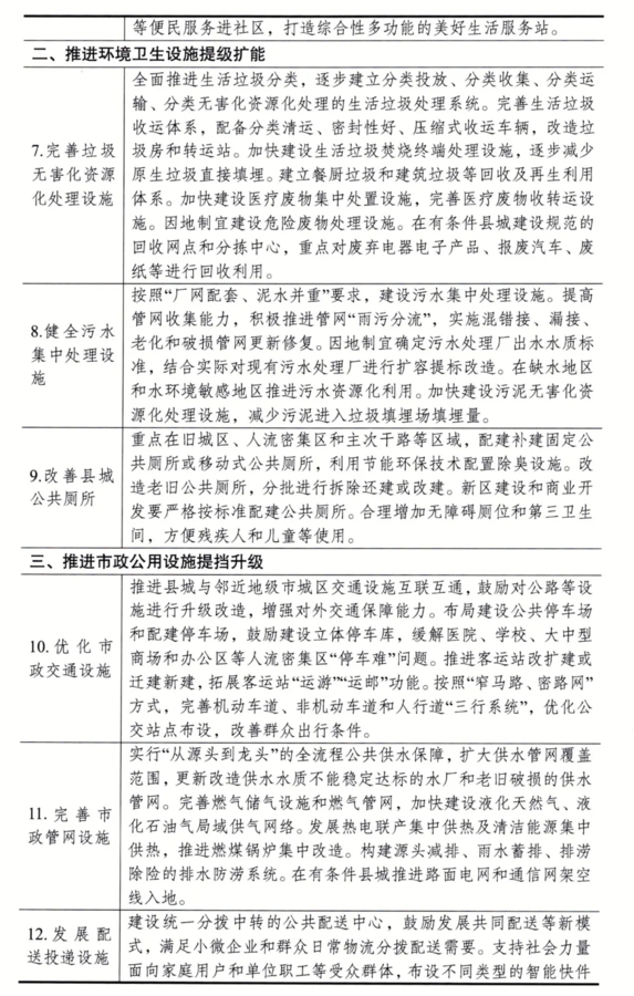
在推进环境卫生设施提级扩能方面,有3项建设任务。包括建设生活垃圾焚烧终端处理设施、提标改造污水处理厂、改造老旧公共厕所等任务。


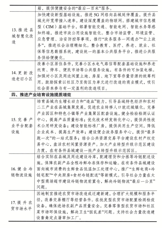
在推进市政公用设施提档升级方面,包含5大项建设任务。主要是建设公共停车场、更新改造水厂和老旧破损供水管网、建设新型基础设施、完善水电气路信等配套基础设施和养老托育、停车、便民市场等公共服务设施等任务。


在推进产业培育设施提质增效方面,有3大项建设任务。包括了在产业园区和特色小镇等县城产业集聚区内,健全检验检测认证中心、技术研发转化中心,以及在零售型农贸市场和社区菜市场完善环保设施、改造畜禽定点屠宰加工厂等。

看完真是太幸福了 !

具体可点击查看:国家发展改革委有关负责人就《关于加快开展县城城镇化补短板强弱项工作的通知》答记者问

县城城镇化

会从哪些方面入手?

具体看看





办这些事情的钱从哪儿来

《通知》也给出答案




这些建设项目,分为公益性、准公益性和经营性项目。性质不同,资金的来源也会有所不同。
县城公益性项目,主要通过地方政府财政资金予以投入,符合条件的县城公益性项目可通过中央预算内投资予以适当支持。对其中有一定收益但难以商业化合规融资、确需举债的县城公益性项目,除上述资金支持渠道外,还可通过安排地方政府专项债券、抗疫特别国债予以支持

针对县城准公益性及经营性固定资产投资项目,则要设计市场化的金融资本与工商资本联动投入机制。

符合条件的大中型准公益性及经营性项目,可通过健全政银企对接机制,利用开发性政策性商业性金融、国家城乡融合发展基金予以融资支持。

符合条件的县城智慧化改造、产业平台配套设施建设等领域项目,可通过新型城镇化建设专项企业债券予以融资支持。规范有序推广PPP模式,带动民间投资参与投入的积极性。

这么棒的消息!

快告诉大家吧~



来源:国家发改委官网 东南网综合


免责声明:凡注明“来源:漳州楼市网”或“漳州楼市情报”的所有文字图片视频等资料,版权均归漳州楼市网/漳州楼市情报所有,转载请注明出处;文章内容仅供参考,不构成投资建议,也不代表漳州楼市网/漳州楼市情报赞同其观点。文中所涉面积如无特别说明,均为建筑面积。文章如有涉及侵权的内容、图片以及其它问题的,请联系本站删除,联系电话:0596-2182801。

漳州楼市网小程序 漳州楼市情报公众号
微信小程序
微信小程序
百度小程序
百度小程序
公众号
公众号
帮您找房

帮您找房

副标题

意向区域
意向楼盘
意向面积
意向户型
意向价格
具体需求
联系人
*
联系电话
*
提交
楼市问答
最新资讯

最新资讯

副标题

楼市报告

楼市报告

副标题

楼市动态

楼市动态

副标题

楼市政策

楼市政策

副标题

土拍征迁

土拍征迁

副标题

房贷公积金

房贷公积金

副标题

学区教育

学区教育

副标题

居住配套

居住配套

副标题

保障性住房

保障性住房

副标题

地产招聘

地产招聘

副标题

房产百科
买房准备
看房选房
认购合同
贷款办理
收房验房
缴税过户
产权办理
政策法规
买房工具
买房准备-买房知识

买房准备-买房知识

副标题

看房选房-买房知识

看房选房-买房知识

副标题

认购合同-买房知识

认购合同-买房知识

副标题

贷款办理-买房知识

贷款办理-买房知识

副标题

收房验房-买房知识

收房验房-买房知识

副标题

缴税过户-买房知识

缴税过户-买房知识

副标题

产权办理-买房知识

产权办理-买房知识

副标题

政策法规-买房知识

政策法规-买房知识

副标题

   •   买房能力评估

   •   商业贷款计算器

   •   公积金贷款计算器

   •   组合贷款计算器

   •   提前还款计算器

   •   税费计算器

新房楼盘大全

龙湖双珑原著 西湖正荣府 万科城玖龙台 禹洲雍江府 恒大帝景 特房锦绣碧湖 大唐锦绣世家 联发君领壹号 九龙兴城

扫一扫
扫一扫漳州楼市网手机版
扫一扫漳州楼市网手机版
扫一扫漳州楼市网微信小程序
扫一扫漳州楼市网微信小程序
扫一扫漳州楼市网百度小程序
扫一扫漳州楼市网百度小程序
扫扫漳州楼市情报公众号
扫扫漳州楼市情报公众号
登录
获取验证码
登录
登录
我的资料
留言
回到顶部