收藏本站
我的资料
   
查看手机网站
 

聚焦西湖片区:百强房企主战场!7盘齐聚8地待嫁!龙湖案名初定

 二维码
发表时间:2020-11-17 15:46来源:漳州楼市情报

【编者注:为了向网友提供更多更丰富的资讯,本网将转载、转发部分回顾性资讯,相关资讯的发布时间、所述事件时间,请网友留意。注:本文发布于2019年6月。


漳州西湖片区及周边楼盘及地块详情

(“漳州楼市情报”制图,截止6月17日,点击图片放大可见清晰大图)


2019年6月14日,据芗城政府网发布的的《芗城2018K07、2018K11地块项目情况》显示,芗城区将推出位于西湖片区旁的两宗地块,地块详情如下:


芗城2018K07地块:位于金塘路以东,金马路以北,原计划出让面积约64.46亩,根据漳州市城乡规划局芗城分局于2018年11月27日出具的规划意见函,实际拟出让用地面积为34625.45平方米(约51.94亩),规划用地性质为二类居住与商务混合用地;规划技术指标:容积率1.0<FAR<2.5,建筑密度<40%,绿地率>25%。该地块处于土地农转用报批阶段,目前已完成征地公告、被征地农民社保审查以及征迁等环节,林地报批正在进行中。后续该地块将进行地块平整及地块内电力工程迁改。


芗城2018K11地块:位于北环城路以北、金塘路以东,计划出让面积约89.24亩,该地块目前正处于报批前期准备阶段。


综上述可知,芗城2018K07地块计划出让用地面积约51.94亩(规划用地性质为二类居住于商务混合地块)、芗城2018K11地块计划出让面积约89.24亩累计141.18亩。另据2019年3月漳州市自然资源局公布的《漳州市区2019年度土地出让计划表》(以下简称“《计划》”)显示,芗城区西湖片区及周边,还将计划推出3宗住宅用地:瑞京路以北、金峰南路以西地块92.8亩),胜利路以南、金峰南路以西地块61.6亩)及北仓片区地块(规划金岭路以北、金峰中路以东,126.1亩),位置如上图所示,以上5宗地块合计总用地面积约422亩当然,西湖片区及周边的这5宗地块具体上拍日期,还得看市政府的具体安排


这还不包含位于西湖湖体内的3宗商业地块西湖片区D21(瑞京路以西、西湖湖体内,40.5亩)、西湖片区D23(瑞京路以西、西湖湖体内、金岭路以北,6.4亩)、西湖片区D26(公园路以北、西湖湖体内,13.1亩)。


相关链接:2019年漳州市区土地出让计划表公布:拟出让39宗用地 西湖开发加快步伐(附土地出让计划示意图及出让计划表)


除了以上地块外,目前漳州市区西湖片区及周边目前在售待售的共有7个住宅楼盘香江铂宫禹洲雍江府万科城滨江府万科城玖龙台西湖正荣府恒大帝景龙湖漳州1号著作等,且以上7个楼盘的开发商均是全国品牌房企上市房企,甚至除了香江地产外,其余都是“百强房企漳州虽然是三线城市,但优质片区、热门区域已成全国品牌房企、甚至是百强房企的扎堆之处,市场竞争颇为激烈!


其中,西湖正荣府、禹洲雍江府等2个楼盘处于主力销售期:


西湖正荣府6月7日加推1#楼,共100套,主推89㎡三、133㎡四房。目前89-141㎡户型在售中,均价约16000元/㎡。


禹洲雍江府5月21日2#楼开盘,主推户型建面约111-132㎡三房,开盘均价约14500元/㎡,目前在售均价约15000元/㎡,目前推出618年中钜惠活动。


万科城滨江府、万科城玖龙台等2个楼盘处于尾盘阶段:


万科城滨江府住宅尾盘在售,均价约16000-17000元/㎡,另本月底3#SOHO预计开盘,建面约20-24㎡,带装修,均价约12000-13000元/㎡。


万科城玖龙台本月底3#楼预计开盘,复式户型,均价约18000元/㎡。


另外,龙湖漳州1号著作香江铂宫恒大帝景等3个楼盘处于待售未开盘阶段。其中,龙湖漳州1号著作系龙湖于2019年1月24日刚摘得的2019P01瑞京片区一期03-2地块,该项目红星美凯龙品牌展厅6月15日正式开放,相关住宅产品预计下半年正式入市。


漳州西湖生态园是漳州市推进“田园都市、生态之城”建设的重大举措,对拓展漳州市区城市发展空间,完善城市功能配套,提升城市宜居品质具有重要作用。


近年来,漳州市区西湖板块基础设施建设日益推进,西湖板块江湖、山水、两岸、产城互动交融的图景日益清晰,将有望成为碧湖板块的升级版,成为漳州“湖居”新典范。




附1:芗城区政府网发布的《芗城2018K07、2018K11地块项目情况》


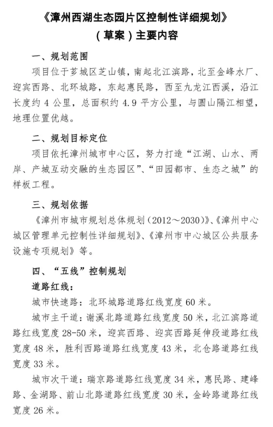
附2:《漳州西湖生态园片区控制性详细规划》(草案)公告

(来源:漳州市自然资源局/漳州市城乡规划局,请点开图片可放大看清晰大图



免责声明:凡注明“来源:漳州楼市网”或“漳州楼市情报”的所有文字图片视频等资料,版权均归漳州楼市网/漳州楼市情报所有,转载请注明出处;文章内容仅供参考,不构成投资建议,也不代表漳州楼市网/漳州楼市情报赞同其观点。文中所涉面积如无特别说明,均为建筑面积。文章如有涉及侵权的内容、图片以及其它问题的,请联系本站删除,联系电话:0596-2182801。

漳州楼市网小程序 漳州楼市情报公众号
微信小程序
微信小程序
百度小程序
百度小程序
公众号
公众号
帮您找房

帮您找房

副标题

意向区域
意向楼盘
意向面积
意向户型
意向价格
具体需求
联系人
*
联系电话
*
提交
楼市问答
最新资讯

最新资讯

副标题

楼市报告

楼市报告

副标题

楼市动态

楼市动态

副标题

楼市政策

楼市政策

副标题

土拍征迁

土拍征迁

副标题

房贷公积金

房贷公积金

副标题

学区教育

学区教育

副标题

居住配套

居住配套

副标题

保障性住房

保障性住房

副标题

地产招聘

地产招聘

副标题

房产百科
买房准备
看房选房
认购合同
贷款办理
收房验房
缴税过户
产权办理
政策法规
买房工具
买房准备-买房知识

买房准备-买房知识

副标题

看房选房-买房知识

看房选房-买房知识

副标题

认购合同-买房知识

认购合同-买房知识

副标题

贷款办理-买房知识

贷款办理-买房知识

副标题

收房验房-买房知识

收房验房-买房知识

副标题

缴税过户-买房知识

缴税过户-买房知识

副标题

产权办理-买房知识

产权办理-买房知识

副标题

政策法规-买房知识

政策法规-买房知识

副标题

   •   买房能力评估

   •   商业贷款计算器

   •   公积金贷款计算器

   •   组合贷款计算器

   •   提前还款计算器

   •   税费计算器

新房楼盘大全

龙湖双珑原著 西湖正荣府 万科城玖龙台 禹洲雍江府 恒大帝景 特房锦绣碧湖 大唐锦绣世家 联发君领壹号 九龙兴城

扫一扫
扫一扫漳州楼市网手机版
扫一扫漳州楼市网手机版
扫一扫漳州楼市网微信小程序
扫一扫漳州楼市网微信小程序
扫一扫漳州楼市网百度小程序
扫一扫漳州楼市网百度小程序
扫扫漳州楼市情报公众号
扫扫漳州楼市情报公众号
登录
获取验证码
登录
登录
我的资料
留言
回到顶部