收藏本站
我的资料
   
查看手机网站
 

收藏!诏安县中心城区规划范围内国有土地上房屋征收补偿安置办法

 二维码
发表时间:2023-03-22 10:58网址:https://www.0596loushi.com/

漳州楼市近期头条

头条1二手房的春天!漳州鼓励实施带押过户

头条2漳州市区西湖公园日昇广场元旦将开放

头条3龙江岁月新增休闲场所!湘桥湖公园…

诏安县人民政府关于印发诏安县中心城区规划范围内国有土地上房屋征收补偿安置办法的通知
诏政规〔2022〕17号

各乡镇人民政府,诏安工业园区管委会,县直有关单位:

《诏安县中心城区规划范围内国有土地上房屋征收补偿安置办法》已经县委常委会会议、2022年第十六次县政府常务会议研究通过,现印发给你们,请认真贯彻执行。


诏安县人民政府

2022年12月7日

(此件主动公开)


诏安县中心城区规划范围内国有土地上房屋征收补偿安置办法

根据《中华人民共和国城乡规划法》《中华人民共和国土地管理法》《国有土地上房屋征收与补偿条例》(国务院令第590号)和《福建省实施〈国有土地上房屋征收与补偿条例〉办法》(省政府令第138号)等有关法律、法规、规章规定,结合我县实际,制定本办法。

第一章  总 则

第一条 适用范围

本办法适用于诏安县中心城区规划范围内国有土地及房屋(建筑物、构筑物、附属物)征收补偿安置。

第二条 征收范围

以项目用地规划红线图为准。房屋部分位于土地征收范围内,该部分拆除后影响房屋连接体安全或者生活使用功能的,可将整体房屋纳入土地征收补偿范围。

第三条 征收部门、征收实施单位、征收期限

1.征收部门:诏安县住房和城乡建设局。

2.征收实施单位:项目所在地乡镇人民政府。

3.征收期限:以诏安县人民政府发布的项目建设房屋征收通告规定的时间为准。

第四条 征收补偿安置方式

房屋征收补偿安置分为产权调换、货币补偿、部分产权调换与部分货币补偿相结合三种方式,由被征收人自主选择。

(一)选择产权调换的,实行“安置就近、面积对等、土地使用性质对等、建筑结构及使用年限补差、限量扩购、先签约腾房先选房”的原则。

(二)选择货币补偿的,被征收人在征收期限内签订协议的,由征收实施单位一次性付给征收补偿费,被征收人应当在规定期限内搬迁腾房。

企业厂房、仓库、办公及其他配套用房,军事设施、教堂、寺庙以及文物古迹等特殊建筑物、构筑物,征收补偿标准按照《诏安县人民政府关于印发诏安县中心城区规划范围内集体土地及其地上房屋征收补偿安置办法的通知》(诏政规〔2022〕14号)相关规定执行;临时建筑物、构筑物、附属物及赔青按附件6标准给予货币补偿。

第五条 征收补偿安置资金

设立征收补偿安置专项资金,实行专款专用,接受征收行政主管部门的监督管理。

第六条  房屋产权争议的处理办法

征收无产权证明、产权人下落不明、暂时无法确认产权、其他产权不清和产权纠纷尚未解决的房屋,由征收实施单位就被征收房屋的有关事项向公证机关办理证据保全后予以拆除。

第二章  住宅房征收补偿安置

第七条 土地、房屋权属及面积的认定

(一)国有土地权属权源证明材料,以土地使用权证、房屋所有权证、不动产权证、建设用地批准书、建设用地许可证、土地改革时县级人民政府颁发的《土地房产所有证》记载的、历次县政府土地清册及土地清查的票据(标注国有的)、人民法院的判决书、调解书或裁定书等为依据,上述有效文书认定的土地及房屋面积为准。

(二)未能提供合法批建有效文书的房屋,其面积按下列规定认定:

1.1987年1月1日《土地管理法》颁布实施前建成的房屋(被征收人须提供建造时间有效证明),视同合法建筑物,按实际建筑面积计算。

2.1987年1月1日至2014年1月30日(含)期间建成的、但批建手续不完整的住宅房,按下列情形进行处置:

(1)三层以下(含)按被征收建筑面积60%计算面积给予补偿安置;被征收人若能在规定的征收期限内签订协议并搬迁腾房的,按被征收建筑面积90%计算面积给予补偿安置

(2)超过三层以上的建筑,原则上在规定的征收期限内签订协议并腾房的,给予材料费补助;超过规定的征收期限未签订协议的,不予补助,并依法予以拆除。

(3)材料费补助为框架结构700元/平方米、砖混结构500元/平方米、砖木结构300元/平方米、钢结构300元/平方米。

3.2014年1月30日至2020年7月3日(含)期间建成的、但批建手续不完整的住宅房,按下列情形进行处置:

(1)三层以下(含)按被征收建筑面积55%计算面积给予补偿安置;被征收人若能在规定的征收期限内签订协议并搬迁腾房的,按被征收建筑面积的85%计算面积给予补偿安置

(2)超过三层以上的建筑,原则上在规定的征收期限内签订协议并腾房的,给予材料费补助;超过规定的征收期限未签订协议的,不予补助,并依法予以拆除。

4.2020年7月3日至项目征收通告发布之前期间建成的、但批建手续不完整的住宅房,按下列情形进行处置:

(1)三层以下(含)部分按被征收建筑面积45%计算面积给予补偿安置;被征收人若能在规定的征收期限内签订协议并搬迁腾房的,按被征收建筑面积75%计算面积给予补偿安置

(2)超过三层以上的建筑,原则上给予适当的材料费补助,超过规定的征收期限未签订协议并搬迁腾房的,不给予材料费补助,并依法予以拆除。

5.项目征收通告发布后违法建造的住宅房,一律不予补偿安置,并依法予以拆除。

(三)集资房、房改房的认定和处理办法

持有房屋产权证书或持有集资房交款发票并有单位证明,可分别按产权面积结算货币补偿价值或置换安置房。

(四)被征收房屋可计算产权的夹层面积(层高≥2.2米)据实计算,但不计算层数被征收房屋的面积由具有房地产测绘资质的单位依据现行房地产测绘技术规范实地测量计算。

第八条 住宅房征收补偿安置

(一)选择货币补偿

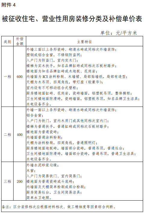
根据房屋结构和装修类别,按附件1、附件4 标准给予货币补偿。

(二)选择房屋产权调换

1.按住宅房征收有效建筑面积1:1的比例给予产权调换住宅安置房,并按面积就近上靠原则选择安置房户型。安置房建筑面积超过被征收住宅房有效建筑面积的,超过10平方米以内(含)的部分按优惠价3600元/平方米购买。超过10平方米以上的部分按市场价购买。

2.建筑结构及使用年限补差:按照附3标准向被征收人收取补差。

3.实行安置房的土地产权性质与被征收房屋的权源土地性质一致的原则;如被征收房屋产权为国有划拨的,配建的安置房的产权为国有出让,需要补差价格,补差金额为300元/平方米。

4.在征收期限内签订协议并搬迁腾房的,被征收住宅房按有效建筑面积调换安置房:100平方米以下的可选择一套安置房;100平方米以上(含)—200平方米以下的最多可选择2套安置房;200平方米以上(含)的最多可选择3套安置房。

5.被征收住宅房有效建筑面积小于20平方米(含),以及选房后剩余面积,原则上实行货币补偿。

6.征收范围内已办理国有土地使用证但未进行基建的,按征收通告时点的城区普通住宅用地基准地价进行补偿,由各片区根据实际情况另行制订具体标准,报县政府批准后实施。土地使用证范围内没有计算房屋建筑占地面积的空地(埕、天井等),按200元/平方米进行补偿(含地上青苗补偿)。

7.被征收住宅房装修部分按附件4标准给予货币补偿。

第九条 住宅房搬迁补助

选择货币补偿的,按照经认定的有效建筑面积,按8元/平方米发给被征收人1次搬迁补助费。

选择产权调换的,按照经认定的有效建筑面积,按8元/平方米发给被征收人2次搬迁补助费。

第十条 住宅房临时安置补助

由被征收人领取临时安置补助费自行过渡。

(一)搬迁过渡期限最长不超过36个月。

(二)被征收人自行过渡,按附件5标准每半年发给1次临时安置补助费(过渡费)。临时安置补助费发放时间自被征收人签订协议并搬迁腾房之日起,至征收实施单位书面通知交房之日止。当月1—15日期间签订协议并搬迁腾房的发给整个月临时安置补助费,当月16日以后签订协议并搬迁腾房的发给半个月临时安置补助费。

(三)由于征收实施单位的责任造成过渡期限超过36个月的,从逾期之日起,按附件5标准双倍付给被征收人临时安置补助费。征收实施单位发出书面交房通知15日内,被征收人应办妥入户安置手续,但被征收人以其它理由拒绝搬入的,征收实施单位不再支付临时安置补助费。

第十一条 住宅房奖励

被征收人在征收期限内签订协议的,按经认定的有效住宅建筑面积给予100元/平方米奖励;在征收规定时间内搬迁腾房的,按经认定的有效住宅建筑面积给予增加300元/平方米奖励。

第十二条 困难户居住保障

在征收期限内签订协议并搬迁腾房的居住困难户,可享受下列居住条件保障措施:

以户为单位,可安置面积全部选择产权调换后,人均安置面积仍不足15平方米的,由政府无偿补足到人均15平方米;人均安置面积仍不足35平方米的,可继续照顾购买至人均35平方米,照顾购买价按安置价2500/平方米计算。

第十三条 被征收户人口的认定

按户口簿记载的人口为准,属于婚嫁、在校大中专生、现役士官和义务兵、在押服刑人员等,应计入被征收户人口。

第十四条 特殊补助

在征收期限内签订协议并搬迁腾房且常住户口在搬迁范围内的特殊人员(持有效证明)按以下标准给予一次性补助:

(一)残疾人,一级残疾的2000元/人、二级残疾的1500元/人、三级以上残疾的1000元/人。

(二)年满70周岁以上的老人,1000元/人。

(三)低保户、五保户、“五老”、烈属,2000元/户。

(四)计生独生子女户、二女结扎户,2000元/户。

第三章  营业性用房征收补偿安置

第十五条 营业性用房征收补偿安置

(一)营业性用房认定条件:沿主次干路第一列或沿街已办理商住用地手续的房屋,其底层第一自然开间同时具备以下三个条件,认定为营业性用房:

1.已向土地管理部门缴纳商服、商住出让金(地价款)或已办理商服、商住用地手续且批建手续完整的;

2.房屋征收通告发布一年前已办理有效工商营业执照、税务登记证的;

3.房屋征收通告发布前仍在实际营业的。

(二)营业性用房面积计算范围

1.符合前款认定条件的,房屋进深沿主次干路第一列或沿街第一层第一自然间计算,进深10米以内(含)的面积为营业性用房面积,进深不足10米的以实际计算,进深超过10米以上的部分以住宅房面积计算。

2.被征收营业性用房可计算产权的夹层面积(层高≥2.2米),按住宅房面积计算。

(三)选择货币补偿

选择货币补偿的,根据房屋结构和装修类别,按附件2、附件4标准给予货币补偿。

(四)选择产权调换

1.选择营业性安置房第一层的,按被征收有效营业性用房面积1:1的比例给予产权调换营业性安置房,也可按1:1.5的比例给予产权调换营业性安置房第二层(及以上楼层)。

2.一间营业性用房只能产权调换安置一间营业性安置房(营业性用房不予析产分户),且必须以最接近产权调换面积的原则来选择营业性安置房。营业性安置房面积超过被征收有效营业性用房面积的部分,5平方米以内(含)的,购买优惠价按照5500元/平方米计算,超过5平方米的按市场价购买,市场价另行确定;被征收有效营业性用房面积超过营业性安置房面积的部分,实行货币补偿。

3.营业性安置房带有夹层的,可计算产权的夹层面积按住宅安置房的市场价购买或按住宅房征收有效建筑面积1:1的比例给予产权调换。

4.被征收营业性用房装修部分按附件4标准给予货币补偿。

5.建筑结构及使用年限补差:按照附件3标准向被征收人收取补差。

(五)手续不全的营业性用房

1.仅能提供办理商服、商住出让金(地价款)或已办理商服、商住用地手续且批建手续完整的合法建筑物,但没有实际营业的,原则上按被征收营业性用房面积的70%计算有效营业性用房面积给予补偿安置;被征收人若能在规定的征收期限内签订协议并搬迁腾房的,按被征收营业性用房面积的100%计算有效营业性用房面积给予补偿安置。

2.符合本条第一项道路两侧营业性用房认定范围的国有土地上建筑物,仅能提供有效工商营业执照、税务登记证、税费缴纳凭证,但未能提供办理商住用地手续凭证的,原则上按被征收营业性用房面积的55%计算有效营业性用房面积给予补偿安置;被征收人若能在规定的征收期限内签订协议并搬迁腾房的,按被征收营业性用房面积的85%计算有效营业性用房面积给予补偿安置。
(六)企业及仓储用房、违法违章建筑物、临时建筑物,不论是否持有工商营业执照、税务登记证、税费缴纳凭证,也不论是否实际营业,一律不按营业性用房补偿安置。

第十六条 营业性用房搬迁补助

选择货币补偿的,按照经认定的有效建筑面积,按10元/平方米发给被征收人1次搬迁补助费。

选择产权调换的,按照经认定的有效建筑面积,按10元/平方米发给被征收人2次搬迁补助费。

第十七条 营业性用房停业损失补偿

因征收造成营业性用房停业,按照经认定的营业性用房面积30元/平方米·月的标准一次性给予6个月的停业损失补偿。

第十八条 营业性用房奖励

被征收人在征收期限内签订协议的,按照经认定的有效建筑面积给予100元/平方米奖励;在征收规定时间内搬迁腾房的,按照经认定的有效建筑面积给予增加300元/平方米奖励。

第四章  其它规定

第十九条 被征收人搬迁后,必须保持原房的完整性,主体建筑及门、窗、屏、阁楼等建筑材料不得拆除。

第二十条 被征收房屋征收前水、电、电话(含宽带)、有线电视等存在欠费的,由被征收人自行补交;需要办理迁移手续的,由被征收人自行办理。

第二十一条 安置房的不动产权证由征收实施单位统一办理,被征收人应予协助;办理不动产权证所应交纳的税费,按国家和地方的有关规定执行。

第二十二条 工作经费

征地拆迁工作经费按征收土地总面积计算,标准为10000元/亩,房屋拆迁工作经费按被拆迁房屋建筑面积15元/平方米给予计算。

征收工作经费用于县、乡、村三级现场工作人员以及外聘工作人员等的办公费、租赁费、设备费、交通费、差旅费、培训费、宣传费、会议费、前期调查费、社会保险、住房公积金等支出,不包括聘用审计、测绘、评估、渣土外运等的第三方服务费用。

第二十三条 其他补偿标准

征迁中涉及供排水管网、电力、通信、广电、电缆(含军用光缆、电缆)等迁改事宜,由征收实施单位与有关部门协商解决,当地政府给予协调配合,费用纳入征迁成本。

第五章  罚则

第二十四条 被征收人隐瞒真实情况,出具虚假书证材料,获得超规定补偿的,由征收部门依法追回已获得的超规定补偿,并追究被征收人的法律责任。

第二十五条 被征收人无正当理由拒绝被征收的,依照有关规定予以依法强制征收,超过征收期限签订协议搬迁腾房或房屋被依法实施强制征收的,不予享受本办法的相关优惠政策。

第二十六条 故意扰乱征收工作正常秩序,煽动闹事,损坏和哄抢财物,强占房屋,辱骂、殴打征收工作人员或妨碍征收工作人员执行公务的,由公安机关依照《中华人民共和国治安管理处罚法》的规定进行处罚;构成犯罪的,由司法机关依法追究其刑事责任。

第二十七条 征收工作人员索取、收受贿赂,或者滥用职权,玩忽职守,徇私舞弊的,由其所在单位或上级主管部门给予处分;构成犯罪的,由司法机关依法追究刑事责任。

第六章  附则

第二十八条 被征收人对丈量面积、附属物清单有异议的,应在收到勘丈成果图册后的法定期限内,申请一次性复核,并以复核结果为准。

第二十九条 被征收人在签订协议时需提供下列材料:
(一)被征收人身份证明材料;
(二)户口簿;
(三)土地权属证明、建设审批手续或不动产权证、有效票据及相关证照等;
(四)征收补偿安置需要的其它材料。

第三十条 本办法未尽事宜根据国家相关土地房屋征收的法律法规规定处理。

第三十一条 本办法由诏安县住建局负责解释。

第三十二条 本办法自印发之日起施行,有效期3年。原《诏安县人民政府关于印发诏安县中心城区规划范围内国有土地上房屋征收补偿安置办法的通知》(诏政综〔2020〕40号)同时废止。本办法施行前已实施的征迁项目按原征迁方案执行,本办法施行后的征迁项目按本办法执行。

本办法未规定的补偿事项,由征收实施单位另行制定补偿标准,并报县政府批准后实施。

第三十三条 各建制镇规划区的国有土地上房屋征收可参照本办法执行;各片区征迁实施方案由相关实施单位参照本办法制定,报县政府批复后实施。

附件:
1.住宅房屋货币补偿标准表(不含装修补偿)
2.营业性用房货币补偿单价表(不含装修补偿)
3.建筑结构及使用年限补差表
4.被征收住宅、营业性用房装修分类及补偿单价表
5.搬迁补助费和临时安置补助费标准表
6.临时建筑物、构筑物、附属物及赔青补助标准表



来源:诏安政府网


推荐阅读

二手房的春天!漳州鼓励实施带押过户模式
漳州市区西湖公园日昇广场元旦将开放
龙江岁月新增多个休闲场所!湘桥湖公园…
厦漳城际R3线近期推进实施难度较大
抓紧了!漳州购房补贴倒计时1个月
超171亿!漳州将沿现状龙江路走向设置高架桥
重磅!林涧公园用地、一中芗城分校改扩建获批
注意!漳州房产中介机构已备案1864家
2023年漳州风雨连廊、山水步道要来了
漳州市公积金首推按年还贷共同提取业务
最新!城际R1线漳州市区走向又抢C位了
日昇广场、摩天轮旁将推3幅一线临湖地块
- End -

公众号推送规则改变,不愿意错过精彩内容,三步走设为“星标”!点击上方蓝字『漳州楼市情报』-点击右上角『...』-点选『设为星标』。还可点『在看』或者『点赞』互动。点击文末“阅读原文”,进入“漳州楼市网www.0596loushi.com、m.0596loushi.com”可阅读更多内容。



责编:漳州楼市情报/漳州楼市网www.0596loushi.com整合编辑

免责声明:图文版权归属原作者,文章内容及图片如涉及作品内容、版权和其它问题,请在30日内与本公众号联系,我们将在第一时间删除内容。文章只提供参考并不构成任何投资及应用建议。

楼盘宣传信息有效期:截止发布之日起7天内(面积为建筑面积)

猛戳,提醒更多人“在看

免责声明:凡注明“来源:漳州楼市网”或“漳州楼市情报”的所有文字图片视频等资料,版权均归漳州楼市网/漳州楼市情报所有,转载请注明出处;文章内容仅供参考,不构成投资建议,也不代表漳州楼市网/漳州楼市情报赞同其观点。文中所涉面积如无特别说明,均为建筑面积。文章如有涉及侵权的内容、图片以及其它问题的,请联系本站删除,联系电话:0596-2182801。

漳州楼市网小程序 漳州楼市情报公众号
微信小程序
微信小程序
百度小程序
百度小程序
公众号
公众号
帮您找房

帮您找房

副标题

意向区域
意向楼盘
意向面积
意向户型
意向价格
具体需求
联系人
*
联系电话
*
提交
楼市问答
最新资讯

最新资讯

副标题

楼市报告

楼市报告

副标题

楼市动态

楼市动态

副标题

楼市政策

楼市政策

副标题

土拍征迁

土拍征迁

副标题

房贷公积金

房贷公积金

副标题

学区教育

学区教育

副标题

居住配套

居住配套

副标题

保障性住房

保障性住房

副标题

地产招聘

地产招聘

副标题

房产百科
买房准备
看房选房
认购合同
贷款办理
收房验房
缴税过户
产权办理
政策法规
买房工具
买房准备-买房知识

买房准备-买房知识

副标题

看房选房-买房知识

看房选房-买房知识

副标题

认购合同-买房知识

认购合同-买房知识

副标题

贷款办理-买房知识

贷款办理-买房知识

副标题

收房验房-买房知识

收房验房-买房知识

副标题

缴税过户-买房知识

缴税过户-买房知识

副标题

产权办理-买房知识

产权办理-买房知识

副标题

政策法规-买房知识

政策法规-买房知识

副标题

   •   买房能力评估

   •   商业贷款计算器

   •   公积金贷款计算器

   •   组合贷款计算器

   •   提前还款计算器

   •   税费计算器

新房楼盘大全

龙湖双珑原著 西湖正荣府 万科城玖龙台 禹洲雍江府 恒大帝景 特房锦绣碧湖 大唐锦绣世家 联发君领壹号 九龙兴城

扫一扫
扫一扫漳州楼市网手机版
扫一扫漳州楼市网手机版
扫一扫漳州楼市网微信小程序
扫一扫漳州楼市网微信小程序
扫一扫漳州楼市网百度小程序
扫一扫漳州楼市网百度小程序
扫扫漳州楼市情报公众号
扫扫漳州楼市情报公众号
登录
获取验证码
登录
登录
我的资料
留言
回到顶部