收藏本站
我的资料
   
查看手机网站
 

明确了!漳州首批20项不需再找社区居委会或村委会出具证明

 二维码
发表时间:2021-01-11 17:39来源:海峡导报大漳州

【编者注:为了向网友提供更多更丰富的资讯,本网将转载、转发部分回顾性资讯,相关资讯的发布时间、所述事件时间,请网友留意。注:本文发布于2020年12月。


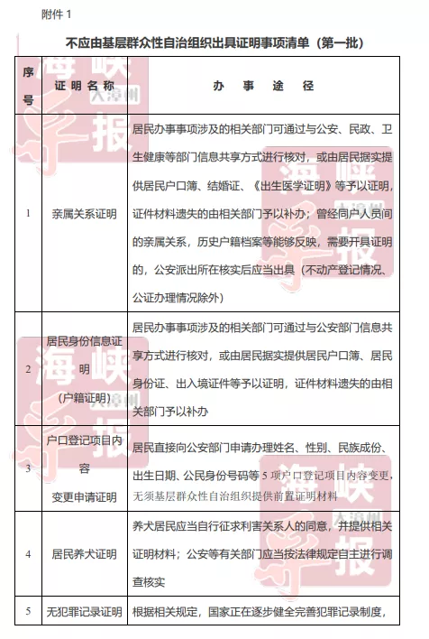
导报记者今日获悉,漳州首批不应由基层群众性自治组织出具证明事项清单出炉!


也就是说这首批20项不需要再找社区居民委员会、村民委员会盖章证明啦!

具体名单如下:




一、工作目标

计划用3年时间,逐步建立起基层群众性自治组织(社区居民委员会、村民委员会)出具证明工作的规范化制度体系和长效机制,从根本上改变“社区万能章”等现象,为村(居)民群众提供高效、便捷、规范的服务,打通联系服务村(居)民群众“最后一公里”,有效增强村(居)民群众的获得感和幸福感。


二、工作任务

(一)依法确定由基层群众性自治组织出具证明事项

根据国家有关法律法规规定,村(居)民委员会可以依法出具有关证明,应坚持以下原则:

1.有明确法律法规依据或经国务院批准列入保留证明事项清单、属于村(居)民委员会职责范围的事项。

2.相关部门要求村(居)民委员会出具证明事项的,应当同时提供村(居)民委员会出具此证明事项的有关依据。

3.涉及城乡社区公共利益或者本辖区多数村(居)民群众切身利益的事项需出具证明时,村(居)民委员会应当通过组织村(居)民群众议事协商等方式,经村(居)民群众讨论同意并经村(居)民委员会负责人签字或盖章后方可出具。


(二)明确不应由基层群众性自治组织出具证明事项

根据中共中央、国务院关于减证便民、优化服务的部署要求,按照“五个一律”的原则抓好落实。

1.凡是没有法律法规依据的证明材料,或未经国务院批准列入保留证明事项清单的证明事项、一律取消;

2.凡是个人现有的有效证照或批准文书能够证明相关信息的,一律取消;

3.凡是本部门或本系统发放的证照或批准文书,能通过信息查询方式获得的,一律取消;

4.凡是可通过部门间沟通、查询、数据共享、信息比对、征求意见等获取信息的,一律取消;

5.凡是申请人能够以书面承诺保证相关信息真实性,且不影响第三方权利义务的,一律取消。

《不应由基层群众性自治组织出具证明事项清单(第一批)》(民发〔2020〕20号)所列的证明事项,现阶段如因政策措施衔接不到位或各类民商事主体明确要求,村(居)民群众仍需办理的,村(居)民委员会应本着便民利民的原则,对于属于自身职责范围内、且能够核实的,据实为村(居)民群众出具相关证明。对于出具相关证明可能涉及法律风险的,村(居)民委员会可在详细调查核实情况、采取灵活多样方式组织村(居)民群众议事协商的基础上,予以充分评估并预先防范后出具。


值得注意的是,各县(市、区)、开发区(台投区、高新区)民政部门要会同有关部门建立公开曝光和强制纠正机制。政府部门、公用企事业单位和服务机构要求村(居)开具证明的要出具相关法律法规等依据,如出现擅自要求村(居)民群众找村(居)民委员会开具不合理证明导致村(居)民群众办事创业困难的情形,要予以通报或在媒体平台公开曝光,要求开具证明的单位及其上级主管部门应及时调查研究、彻底整改。


海峡导报大漳州(zzmszx)综合



来源:海峡导报大漳州


免责声明:凡注明“来源:漳州楼市网”或“漳州楼市情报”的所有文字图片视频等资料,版权均归漳州楼市网/漳州楼市情报所有,转载请注明出处;文章内容仅供参考,不构成投资建议,也不代表漳州楼市网/漳州楼市情报赞同其观点。文中所涉面积如无特别说明,均为建筑面积。文章如有涉及侵权的内容、图片以及其它问题的,请联系本站删除,联系电话:0596-2182801。

漳州楼市网小程序 漳州楼市情报公众号
微信小程序
微信小程序
百度小程序
百度小程序
公众号
公众号
帮您找房

帮您找房

副标题

意向区域
意向楼盘
意向面积
意向户型
意向价格
具体需求
联系人
*
联系电话
*
提交
楼市问答
最新资讯

最新资讯

副标题

楼市报告

楼市报告

副标题

楼市动态

楼市动态

副标题

楼市政策

楼市政策

副标题

土拍征迁

土拍征迁

副标题

房贷公积金

房贷公积金

副标题

学区教育

学区教育

副标题

居住配套

居住配套

副标题

保障性住房

保障性住房

副标题

地产招聘

地产招聘

副标题

房产百科
买房准备
看房选房
认购合同
贷款办理
收房验房
缴税过户
产权办理
政策法规
买房工具
买房准备-买房知识

买房准备-买房知识

副标题

看房选房-买房知识

看房选房-买房知识

副标题

认购合同-买房知识

认购合同-买房知识

副标题

贷款办理-买房知识

贷款办理-买房知识

副标题

收房验房-买房知识

收房验房-买房知识

副标题

缴税过户-买房知识

缴税过户-买房知识

副标题

产权办理-买房知识

产权办理-买房知识

副标题

政策法规-买房知识

政策法规-买房知识

副标题

   •   买房能力评估

   •   商业贷款计算器

   •   公积金贷款计算器

   •   组合贷款计算器

   •   提前还款计算器

   •   税费计算器

新房楼盘大全

龙湖双珑原著 西湖正荣府 万科城玖龙台 禹洲雍江府 恒大帝景 特房锦绣碧湖 大唐锦绣世家 联发君领壹号 九龙兴城

扫一扫
扫一扫漳州楼市网手机版
扫一扫漳州楼市网手机版
扫一扫漳州楼市网微信小程序
扫一扫漳州楼市网微信小程序
扫一扫漳州楼市网百度小程序
扫一扫漳州楼市网百度小程序
扫扫漳州楼市情报公众号
扫扫漳州楼市情报公众号
登录
获取验证码
登录
登录
我的资料
留言
回到顶部