收藏本站
我的资料
   
查看手机网站
 

2020年度漳州市区首场土拍:提振楼市!漳州房价将重回2万+?

 二维码
发表时间:2020-12-07 16:54来源:漳州楼市情报

【编者注:为了向网友提供更多更丰富的资讯,本网将转载、转发部分回顾性资讯,相关资讯的发布时间、所述事件时间,请网友留意。注:本文发布于2020年3月。



这个月末,漳州又有大事件要发生!


作为的地产风向标的大事件——


3月31日,漳州市区将迎来2020年度的首场土拍!


01 开局之拍!也是定调之拍!


据漳州市自然资源局11日两则土拍公告显示,漳州市区将在本月末,即2020年3月31日举办漳州市区2020年度首场土地拍卖。

(漳州楼市情报制图,点开图片,可以放大,看清晰大图)


回顾2019年漳州市区的多次土拍,除了5月有一波高潮外,其他4次土拍,几乎可以用“平淡”来形容。

2019年全年漳州市区住宅地块土地拍卖情况汇总

(漳州楼市情报制图,点开图片,可以放大,看清晰大图)


本次开拍3宗地块均为商住地块,均位于龙文区,其中2020P01、2020P02位于长福片区,2020P03位于景山板块,出让总面积约16.5万㎡(165452.35㎡计容总建约37万㎡(369625㎡起拍楼面价从2223-12356元/㎡不等


2020P01-P03地块大致位置图

(漳州楼市情报制图,点开图片,可以放大,看清晰大图)


今年2月24日,漳州市市长刘远在专题调研部署加快推进服务业复工复产工作时要求,要高度关注房地产市场运行。坚持“房子是用来住的,不是用来炒的”定位,加快房地产项目复工,扎实做好稳地价、稳房价、稳预期工作,确保疫情防控期间房地产市场平稳健康有序。

关于漳州的房地产市场的最新基调,由此可见。

在“房住不炒”及“三稳”基调下,漳州房地产市场要平稳、健康、有序发展。

2020年漳州市区的首场土拍,即涉及保障性住房,又有高档住宅,还有景山板块的普通住宅大盘,面向各方市场,满足市场的各种居住需求。

02 漳州市区进入“长福时代”!房价将重回2万+?


2020年漳州《政府工作报告》特别提出,2020年漳州市区将“加快推进西湖、长福等重点片区开发改造”。

果不其然,2020年漳州市区的首场土拍就迎来长福片区2宗商住地块!

此外,本次土拍最高起拍楼面价约12356元/㎡,纵观历年漳州市区土拍,作为宅地,起拍价即是“地王价”!


特别值得一提的是,2020P02地块位于融信壹号府南侧,东侧紧邻九十九湾。该宗地块为高档住宅用地,容积率为1.0-1.1,如此低的容积率为近年所未见!且限高15米,以层高3米为例,意味着最多也就盖5层,建成后为多层住宅。

土拍公告中明确提出,禁止修建别墅类住宅。据百度百科关于别墅的解释,别墅即独栋住宅。

市场上,别墅分为以下5种:独栋别墅、联排别墅、双拼别墅、叠加式别墅、空中别墅。

但严格意义上讲:联排、双拼以及排屋(Town House)等低密度住宅不属于别墅范围,而被划入高档住宅范围。

因此,是不是意味着,该地块除了不能建独栋别墅外,联排、双屏、排屋、叠墅、空中墅等还是可以的,此外,还可以建大平层住宅。

该地块若成功出让,未来房价突破20000+,绝对是大概率事件!


2020P01地块



地块名称:2020P01地块
地块位置:漳华东路以南、龙溪北路以东、规划莲花路以北
板块位置:长福片区
出让面积:46903.31㎡
土地用途:住宅用地-城镇住宅用地(普通住宅)、商服用地-零售商业用地(商场、商店)
容积率:1.0<容积率<2.6
计容建筑面积 :A<121900㎡
建筑限高:<105米
起始总价:2.71亿元
起拍楼面价(元/㎡):约2223元/㎡(与去年的限价回购地块2019P08、2019P09相比,起拍楼面价分别少了214元/㎡、232元/㎡。)
商业配比:需建约700㎡独立公共聚会场所
限价回购:不设保留价,限价回购(住宅商品房回购价为7776元/㎡,商业回购价为15446元/㎡,地下车位回购价为3000元/㎡。)
备注:安置房面积、户型比例为:50㎡以下占10%,50~80㎡15%,80~100㎡占25%。100~120㎡占25%,120~150㎡占25%。将由漳州市住建局限价回购,统筹用于城建项目(含棚改项目)拆迁安置。


2020P02地块



地块名称:2020P02地块
地块位置:龙江北路以西、规划莲花路以北、龙江北路以西
板块位置:长福片区
出让面积:34738.65㎡
土地用途:住宅用地-城镇住宅用地(高档住宅)
容积率:1.0<容积率<1.1
计容建筑面积 :<38200㎡
建筑限高:<15米
起始总价:4.72亿元
起拍楼面价(元/㎡):约12356元/㎡
商业配比:纯住宅,禁止修建别墅类住宅
有无保留价:有保留价
周边新盘及在售价格:三盛璞悦湾、国贸润园、融信壹号府等,均价13000~14000元/㎡。


03 漳州市区景山板块开发进入倒计时!


本次参拍的2020P03地块是计容总建最大的一幅,计容总建面20万㎡以上,在市区,如此巨幅地块也实属难得。

该地块起拍楼面价约4816元/㎡,而2018年6月22日宝龙地产拍下的2018P04地块(即后来的“宝龙广场云景里”)楼面价是3604元/㎡,但2018P04地块的商业占比较高。

特别值得一提的是,2020P03地块的限高为100米,其中住宅建筑高度大于24米,按3米层高为例,最少的,也得建8层,这意味着,整个楼盘将不可能采取“高层+多层”的高低配模式。

众所周知,景山板块的住宅开发已经相当成熟,该片区内入住小区多达10余个,西侧福晟钱隆学府福隆城瑞景城等都已入住,福晟钱隆樽品一期悦珑庄B组团等也已入住,而东侧上层55华港豪庭中科蓝湾国际惠祥香槟左岸宏景花园融信未来城等也都入住;

目前在售的也有悦珑庄二期、世茂福晟钱隆樽品二期、宝龙广场云景里、上层55御墅等多个楼盘,此外,还有安置房小区“惠山花园

通过实地了解可见,漳州市区景山板块周边待开发的用地,除了2020P03地块外,也就只剩下东侧的梧桥村,景山板块住宅开发几乎进入倒计时。

景山板块生活氛围浓厚,区域周边,教育资源有漳州市九中、漳州二实小景山校区、蓝田开发区实验小学、蓝田开发区第二实验小学、龙文区区直机关幼儿园、龙文区第二实验幼儿园等,公共资源有龙文行政服务中心、龙文区文化中心、蓝田社区卫生服务中心等,商业方面有宝龙广场。


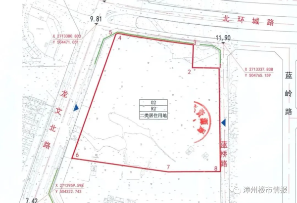
2020P03地块大致位置


(漳州楼市情报制图,点开图片,可以放大,看清晰大图)


2020P03地块



地块名称:2020P03地块
地块位置:龙文北路以东、蓝桥路以西、北环城路以南
板块位置:景山板块
出让面积:83810.39㎡
土地用途:住宅用地-城镇住宅用地(普通住宅)、商服用地-零售商业用地(商场、商店)
容积率:1.0<容积率<2.5
计容建筑面积 :<209525㎡
建筑限高:<100(住宅建筑高度大于24m)
起始总价:10.09亿元
起拍楼面价(元/㎡):约4816元/㎡
商业配比:商业计容不得低于3000㎡,不得超过6500㎡
周边新盘及在售价格:悦珑庄二期、世茂福晟钱隆樽品二期、宝龙广场云景里、上层55御墅等,均价11000~13000元/㎡。上层55御墅均价15000左右。


04 高新区江南将迎来首座商业综合体!


本轮土拍,还有一宗地块2020G01地块将在3月31日10时-4月13日16时,以挂牌出让的形式在网上交易系统进行。

2020G01地块大致位置图


(漳州楼市情报制图,点开图片,可以放大,看清晰大图)


2020G01地块位于九龙江南岸,与与三馆(博物馆、艺术馆、规划展示馆)一路之隔,计容总建超过19万㎡,其中,商务建筑的计容建筑面积占总计容建筑面积的比例应超过10%,但不得超过20%;娱乐建筑的计容建筑面积不得超过总计容建筑面积的10%,建筑限高不得超过50米。

这意味着,该地块若成功出让,将实现该区域大型商业配套零的突破,该区域乃至整个高新区将迎来首座商业综合体。

2020G01地块将为高新区江南片区定调。

目前这一片区内内西环城路、南江滨路、圆山大道等交通路网基本成型。近年来,漳州加快打造新的经济增长极,推动中心城区跨江南扩,形成“一江两岸”发展格局。

2020G01地块


地块名称:2020G01地块
地块位置:西环城路以东、琥珀路以南
板块位置:桥南片区
出让面积:76404.56㎡
土地用途:商服用地-零售商业用地(商场、商店)、商务金融用地(写字楼等)、娱乐用地(大型游乐用地)
容积率:1.0<容积率<2.5
计容建筑面积 :<191011㎡
建筑限高:<50米
起始总价:3.2亿元
起拍楼面价(元/㎡):约1675 元/㎡
商业配比:商务计容占比应超10%,但不得超20%;娱乐计容不得超10%。自持计容不得少于3.2万㎡、自持年限为十年。


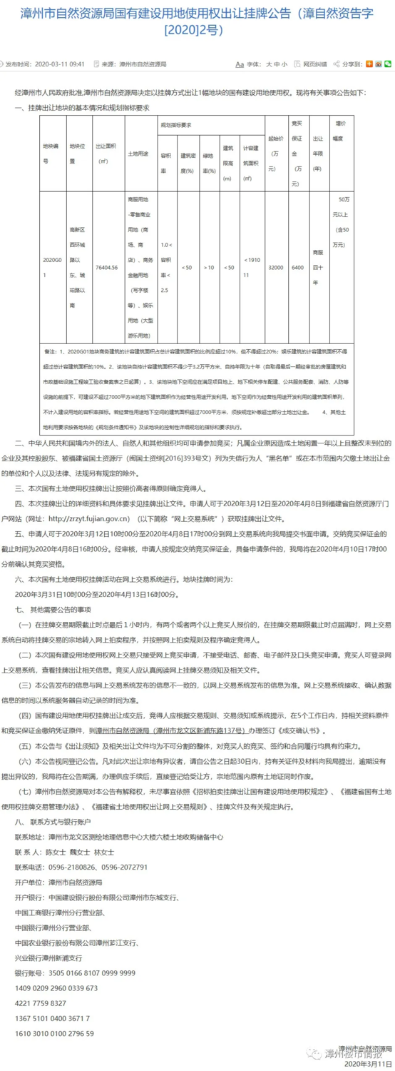
附:土拍公告(来源:漳州市自然资源局)


(公告来源:漳州市自然资源局,点击图片可看大图)



来源:漳州市自然资源局


免责声明:凡注明“来源:漳州楼市网”或“漳州楼市情报”的所有文字图片视频等资料,版权均归漳州楼市网/漳州楼市情报所有,转载请注明出处;文章内容仅供参考,不构成投资建议,也不代表漳州楼市网/漳州楼市情报赞同其观点。文中所涉面积如无特别说明,均为建筑面积。文章如有涉及侵权的内容、图片以及其它问题的,请联系本站删除,联系电话:0596-2182801。

漳州楼市网小程序 漳州楼市情报公众号
微信小程序
微信小程序
百度小程序
百度小程序
公众号
公众号
帮您找房

帮您找房

副标题

意向区域
意向楼盘
意向面积
意向户型
意向价格
具体需求
联系人
*
联系电话
*
提交
楼市问答
最新资讯

最新资讯

副标题

楼市报告

楼市报告

副标题

楼市动态

楼市动态

副标题

楼市政策

楼市政策

副标题

土拍征迁

土拍征迁

副标题

房贷公积金

房贷公积金

副标题

学区教育

学区教育

副标题

居住配套

居住配套

副标题

保障性住房

保障性住房

副标题

地产招聘

地产招聘

副标题

房产百科
买房准备
看房选房
认购合同
贷款办理
收房验房
缴税过户
产权办理
政策法规
买房工具
买房准备-买房知识

买房准备-买房知识

副标题

看房选房-买房知识

看房选房-买房知识

副标题

认购合同-买房知识

认购合同-买房知识

副标题

贷款办理-买房知识

贷款办理-买房知识

副标题

收房验房-买房知识

收房验房-买房知识

副标题

缴税过户-买房知识

缴税过户-买房知识

副标题

产权办理-买房知识

产权办理-买房知识

副标题

政策法规-买房知识

政策法规-买房知识

副标题

   •   买房能力评估

   •   商业贷款计算器

   •   公积金贷款计算器

   •   组合贷款计算器

   •   提前还款计算器

   •   税费计算器

新房楼盘大全

龙湖双珑原著 西湖正荣府 万科城玖龙台 禹洲雍江府 恒大帝景 特房锦绣碧湖 大唐锦绣世家 联发君领壹号 九龙兴城

扫一扫
扫一扫漳州楼市网手机版
扫一扫漳州楼市网手机版
扫一扫漳州楼市网微信小程序
扫一扫漳州楼市网微信小程序
扫一扫漳州楼市网百度小程序
扫一扫漳州楼市网百度小程序
扫扫漳州楼市情报公众号
扫扫漳州楼市情报公众号
登录
获取验证码
登录
登录
我的资料
留言
回到顶部