收藏本站
我的资料
   
查看手机网站
 

漳州市中医院新院区及周边宅地最新控规出炉!住宅计容近14万㎡

 二维码
发表时间:2023-03-22 10:08网址:https://www.0596loushi.com/

漳州楼市近期头条

头条1在漳州买房,一定要看懂这三大买房逻辑

头条2漳州市区将新改扩建3所学校!进展来啦

头条3淡季不淡!2022年8月漳州住宅供需两旺



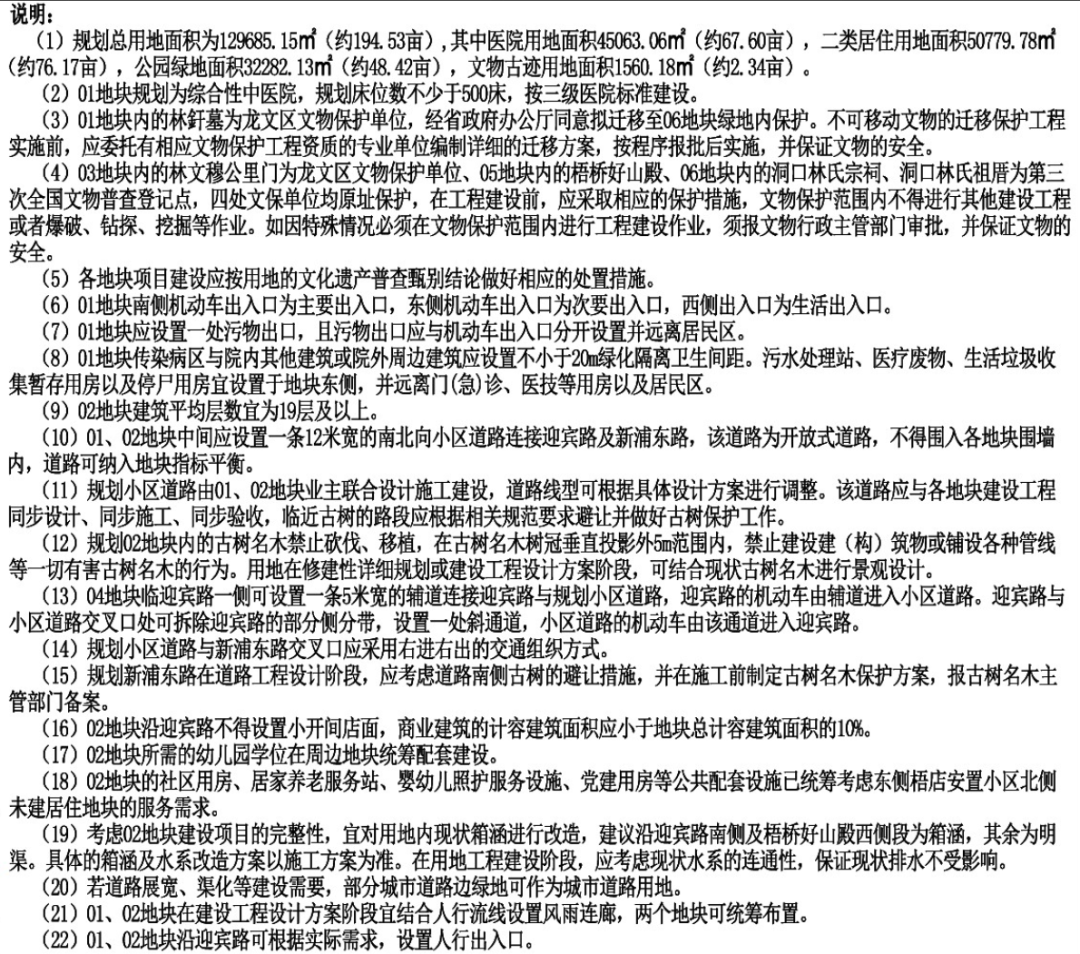
2022年9月22日,漳州市自然资源局发布了《漳州市龙文区迎宾路以南、龙祥中路以西用地控制性详细规划(修改)》。

据规划及政府有关公开消息显示:该地块拟建医院为漳州市中医院新院区,为综合性中医院,规划床位数不少于500床,按三级医院标准建设。

西侧地块为住宅地块,用地面积约76亩,最大计容建筑面积约13.7万㎡。






来源:漳州市自然资源局

相关资讯:

重磅文件!事关漳州市中医院新院区、旧院区的规划与定位!新院区将建成……



关于漳州市中医院新院区的规划及定位,一直是市民关注的热点问题。


近日,漳州市发布《漳州市“十四五”中医药健康发展规划》中特别提到:


加强中医龙头医院建设,充分发挥示范引领作用。扶持壮大漳州市中医药服务龙头,高标准建设漳州市中医院新院区,优化提升市中医院旧院区


市中医院新院区在建设门诊部、住院部、医技楼等常规医疗就诊服务用房的基础上,规划建设漳州市中医院制剂中心、区域中医骨伤诊疗中心、创伤急救中心、康复医学中心、治未病中心及中药炮制馆、中医药文化展馆等中医药特色设施,形成辐射整个漳州市的中医医疗服务和中医药文化精髓的地标,切实提升市中医院整体实力,扩大知名度和美誉度。


以上节选自《漳州市“十四五”中医药健康发展规划

来源:漳州楼市情报综合漳州政府网

推荐阅读

在漳州买房,一定要看懂这三大买房逻辑
漳州官方版房屋租售平台来了!未来房源超多
漳州市区将新改扩建3所学校!进展来啦
淡季不淡!2022年8月漳州市区住宅供需两旺
漳州民办中小学终于能和高学费说白白了
刚刚发布!漳州三中龙文校区工期600天
最新!漳州各区县申请购房补贴方案汇总
特房锦绣碧湖毛坯开盘市场反应冷淡
近117万㎡!漳州市区7幅宅地9月29日开拍
- End -

公众号推送规则改变,不愿意错过精彩内容,三步走设为“星标”!点击上方蓝字『漳州楼市情报』-点击右上角『...』-点选『设为星标』。还可点『在看』或者『点赞』互动。点击文末“阅读原文”,进入“漳州楼市网www.0596loushi.com、m.0596loushi.com”可阅读更多内容。



责编:漳州楼市情报/漳州楼市网www.0596loushi.com整合编辑

免责声明:图文版权归属原作者,文章内容及图片如涉及作品内容、版权和其它问题,请在30日内与本公众号联系,我们将在第一时间删除内容。文章只提供参考并不构成任何投资及应用建议。

楼盘宣传信息有效期:截止发布之日起7天内(面积为建筑面积)

猛戳,提醒更多人“在看

免责声明:凡注明“来源:漳州楼市网”或“漳州楼市情报”的所有文字图片视频等资料,版权均归漳州楼市网/漳州楼市情报所有,转载请注明出处;文章内容仅供参考,不构成投资建议,也不代表漳州楼市网/漳州楼市情报赞同其观点。文中所涉面积如无特别说明,均为建筑面积。文章如有涉及侵权的内容、图片以及其它问题的,请联系本站删除,联系电话:0596-2182801。

漳州楼市网小程序 漳州楼市情报公众号
微信小程序
微信小程序
百度小程序
百度小程序
公众号
公众号
帮您找房

帮您找房

副标题

意向区域
意向楼盘
意向面积
意向户型
意向价格
具体需求
联系人
*
联系电话
*
提交
楼市问答
最新资讯

最新资讯

副标题

楼市报告

楼市报告

副标题

楼市动态

楼市动态

副标题

楼市政策

楼市政策

副标题

土拍征迁

土拍征迁

副标题

房贷公积金

房贷公积金

副标题

学区教育

学区教育

副标题

居住配套

居住配套

副标题

保障性住房

保障性住房

副标题

地产招聘

地产招聘

副标题

房产百科
买房准备
看房选房
认购合同
贷款办理
收房验房
缴税过户
产权办理
政策法规
买房工具
买房准备-买房知识

买房准备-买房知识

副标题

看房选房-买房知识

看房选房-买房知识

副标题

认购合同-买房知识

认购合同-买房知识

副标题

贷款办理-买房知识

贷款办理-买房知识

副标题

收房验房-买房知识

收房验房-买房知识

副标题

缴税过户-买房知识

缴税过户-买房知识

副标题

产权办理-买房知识

产权办理-买房知识

副标题

政策法规-买房知识

政策法规-买房知识

副标题

   •   买房能力评估

   •   商业贷款计算器

   •   公积金贷款计算器

   •   组合贷款计算器

   •   提前还款计算器

   •   税费计算器

新房楼盘大全

龙湖双珑原著 西湖正荣府 万科城玖龙台 禹洲雍江府 恒大帝景 特房锦绣碧湖 大唐锦绣世家 联发君领壹号 九龙兴城

扫一扫
扫一扫漳州楼市网手机版
扫一扫漳州楼市网手机版
扫一扫漳州楼市网微信小程序
扫一扫漳州楼市网微信小程序
扫一扫漳州楼市网百度小程序
扫一扫漳州楼市网百度小程序
扫扫漳州楼市情报公众号
扫扫漳州楼市情报公众号
登录
获取验证码
登录
登录
我的资料
留言
回到顶部